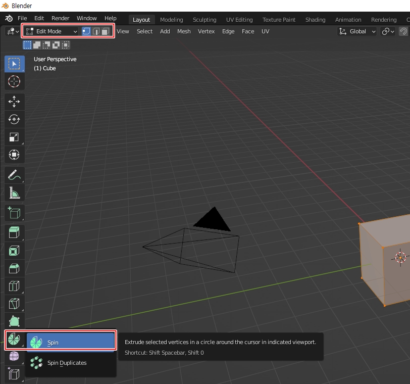
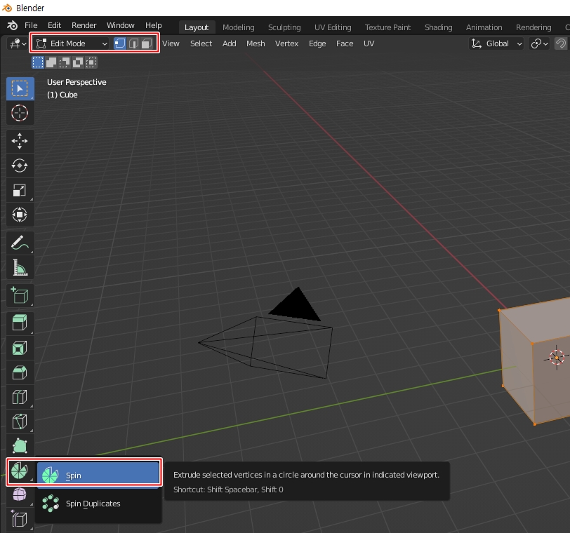
스핀은 에디터 모드(모드전환 → 탭(Tab)키) 전환 후 커서의 중심축으로 회전하면서 오브젝트를 복제하는 기능입니다.
스핀 기능을 사용하기 위해서 오브젝트 선택 후 탭(Tab)키를 눌러서 에디터 모드로 전환합니다.

예제로 스핀을 이용하여 톱니바퀴와 90도로 휘어진 배관을 만들어 보겠습니다.
톱니바퀴는 큐브를 이용합니다. 큐브의 중심축에 커서가 위치하고 있기 때문에 큐브가 제자리에서 회전하게 됩니다.
탑뷰(숫자패드 7)로 전환 후 Z축으로 90도 회전해봅니다.
좌측 하단의 스핀 메뉴에서 Steps(회전물체의 갯수)과 Angle(각도)를 설정 할 수 있습니다.


오브젝트와 커서 중심축을 분리 후 스핀을 360도 회전하면 일정한 간격을 두고 오브젝트를 복사하게 됩니다.
X축, Y축, Z축을 변환하면서 스핀을 해보시면 이해가 빠릅니다.

학교 다닐때 콤파스로 원을 그릴때를 생각하면 쉽게 이해할 수 있습니다.
중심에 축이 있고 축을 따라서 오브젝트가 생성이 됩니다.
에디터 모드(페이스)에서 오브젝트의 끝면 선택 후 커서의 회전 위치를 잡고 회전하게 되면 불규칙적으로 구부러지는 모양도 만들 수 있습니다.

- 블렌더 3d 렌더링 기초 - 렌더링 카메라 화면전환
지금까지 간략하게 블렌더의 스핀에 대해 알아보았습니다.
728x90
728x90
'그래픽' 카테고리의 다른 글
| 사람 지우기 - 포토샵으로 이미지 제거 (0) | 2022.08.23 |
|---|---|
| 블렌더 3d 오브젝트 뒷면 버텍스 선택 (0) | 2022.08.20 |
| 블렌더 3d 모델링의 기초 - 컵 만들기 (0) | 2022.08.14 |
| 포토샵 원근감 자르기 (0) | 2022.08.09 |
| 움짤 만드는법 - 크롭으로 움짤 용량 줄이기 (0) | 2022.08.07 |
댓글