이 블렌더3d 관련 글은 전문가의 글이 아니며 지금 배우기 시작하면서 그날 그날 공부했던 내용들을 정리하면서 포스팅하는것이니 저 처럼 처음 시작하시는 분들께 도움이 될까 하고 작성하는것입니다.
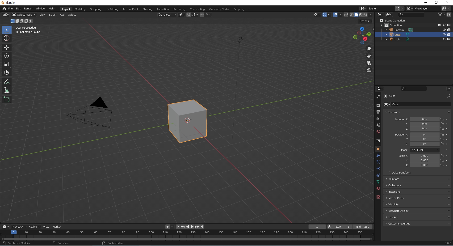
블렌더를 실행시켰을때 나오는 기본 큐브입니다.

▶ 화면 회전하기 ◀
마우스 휠(마우스 중간 휠버튼) 누르고 드래그

▶ 화면 이동하기 ◀
SHIHT + 마우스 휠 버튼

화면 확대, 축소는 마우스 휠을 돌리거나 숫자패드에 있는 +(확대), -(축소)입니다.
728x90
3D 작업이다 보니 여러 측면에서 화면을 돌려가면서 봐야하는데 그때 사용하는 단축키입니다.
▶ 정면, 1번 ◀

▶ 오른쪽, 3번 ◀

▶ 탑, 7번 ◀

정면, 오른쪽, 탑뷰에서 작업하면서 숫자키 9번을 누르면 해당뷰의 반대편이 보여집니다.
작업중 카메라 시점에서 보고 싶으면 0번을 누르면 카메라 시점으로 전환이 됩니다.
▶카메라 전환, 0번 ◀

지금까지 블렌더 모델링을 시작하기 전 화면전환과 움직임에 대해 알아보았습니다.
다음 포스팅에도 블렌더 공부하면서 필요한 내용들을 정리해서 올려보도록 하겠습니다.
728x90
'그래픽' 카테고리의 다른 글
| 사진 자르기 - 포토샵으로 수평 및 사진 자르기 (0) | 2022.07.31 |
|---|---|
| 사진 용량 줄이는 법 (그림판, 포토샵) (0) | 2022.07.27 |
| 블렌더 3d 렌더링 기초 - 렌더링 카메라 화면전환 (3) | 2022.01.03 |
| 블렌더(Blender) 3.0 다운로드 및 설치하기 (4) | 2021.12.27 |
| 포토샵 누끼따기 - 매직툴로 배경지우기 (0) | 2020.01.18 |
댓글