2022년엔 새롭게 시도해보고 싶은것중 하나가 3D 그래픽 공부인데요.
취미삼아 하는거라 맥스나 마야로 시작하기에는 매월 결제되는 금액이 부담스러워 다른 프로그램을 찾던중 블렌더 3D를 알게 되었네요.
블렌더 설치 순서부터 그날그날 배운걸 기록해보려고 합니다
포탈검색에서 블렌더3d로 검색해주세요. 그냥 블렌더로 검색하게 되면 믹스기가 주르륵 나와요ㅎ
https://www.blender.org
blender.org - Home of the Blender project - Free and Open 3D Creation Software
The Freedom to Create
www.blender.org
다운로드 블렌더를 눌러주세요.

현재 블렌더 버전이 3.0이네요.

윈도우 유저이시면 윈도우용으로 클릭해주세요
인터넷 브라우저가 크롬이면 왼쪽하단 메뉴바에 보면 다운로드가 시작됩니다.

저장폴더는 내PC 다운로드 폴더에 저장이 됩니다.
다운이 완료되었으면 설치파일을 실행시켜주세요
Next 클릭 후 약관에 동의한다고 체크해주고 Next

설치경로 지정해주고 Next

최종적으로 Install(인스톨) 버튼 클릭해주면 설치가 진행이 됩니다.

"이 앱이 디바이스 변경 허용하시겠어요? 묻는 창이 뜨면 예" 라고 클릭해주면 설치가 진행되고 완료가 됩니다.

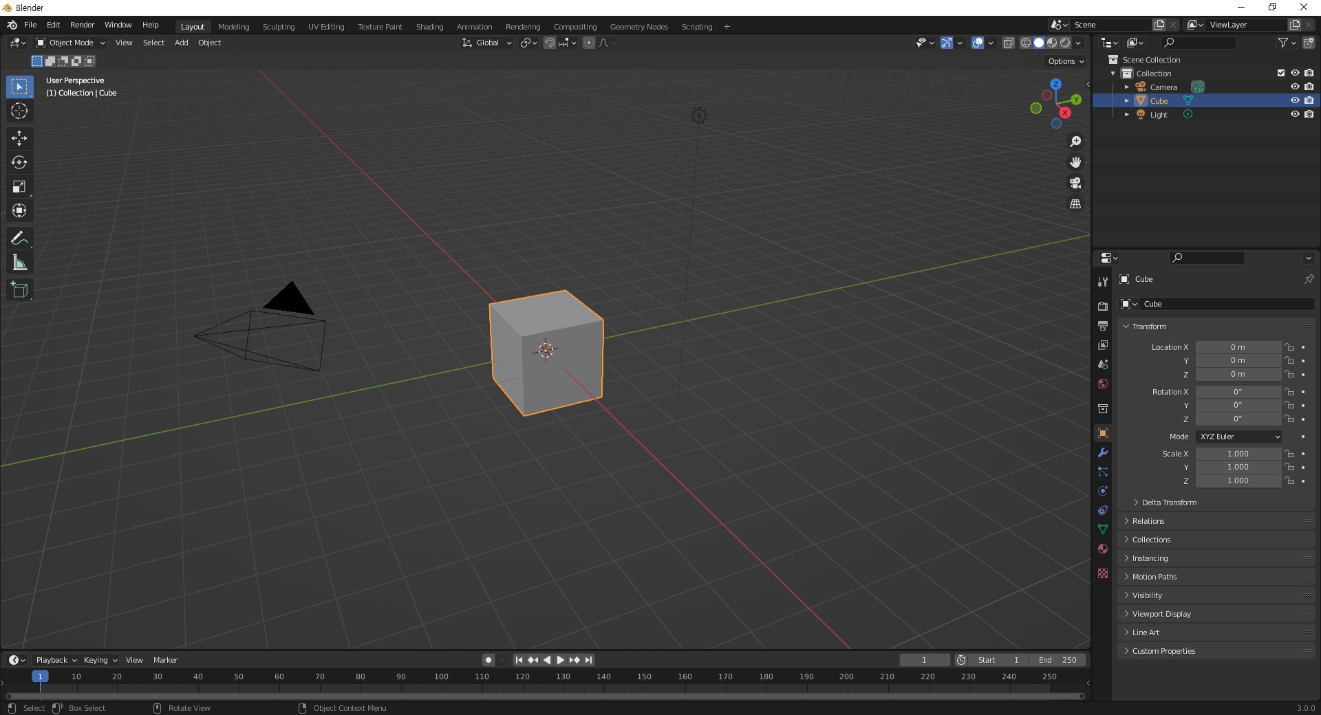
블렌더 실행 화면입니다. 상단 메뉴바를 대충 둘러보니 언어변경 메뉴가 보이네요.

혹시 한글로 변경하고 싶은 분들은 상단 메뉴바 Edit → Preferences

Interface → Language 에서 한국 언어로 변경하시면 됩니다.

포토샵이나 다른 프로그램들을 영문버전에 메뉴가 익숙하다보니 한글메뉴가 더 어색해서 전 영어로 놔뒀어요.
이상 블렌더 설치 및 언어변경까지 알아보았습니다.
'그래픽' 카테고리의 다른 글
| 사진 자르기 - 포토샵으로 수평 및 사진 자르기 (0) | 2022.07.31 |
|---|---|
| 사진 용량 줄이는 법 (그림판, 포토샵) (0) | 2022.07.27 |
| 블렌더 3d 렌더링 기초 - 렌더링 카메라 화면전환 (3) | 2022.01.03 |
| 블렌더 3D 화면 전환하기 (2) | 2021.12.30 |
| 포토샵 누끼따기 - 매직툴로 배경지우기 (0) | 2020.01.18 |
댓글